在线咨询  |   职工诉求  |   加入收藏
两车
网络安全
核心价值观
防溺水
文明城
国家安全
新余技师学院
联系我们
电话:0790-6344241
地址:江西省新余市城北北湖西路469号
新余技师学院/新余市职业教育中心二维码

关注我们

市职教中心举办“喜迎二十大,永远跟党走,奋进新征程”第23届才艺大赛决赛

时间:2022-06-17    来源:校团委    作者:姚如意    点击:
  为展现同学们的青春风采,提高同学们的综合素质,展现当代学生的精神风貌,丰富同学们的课余生活。6月15日下午,我校举行了“喜迎二十大,永远跟党走,奋进新征程”第23届才艺大赛决赛。
 
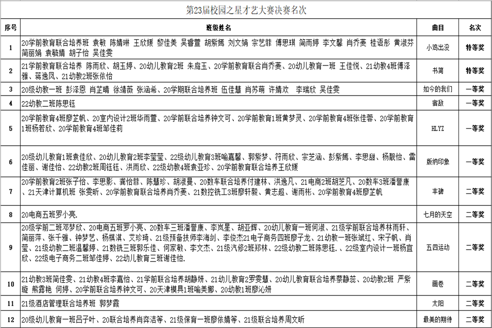
  本届才艺大赛经过前期激烈的角逐,从50多个初赛节目中选拔出了18个节目参加总决赛。同学们用歌唱、舞蹈、朗诵、情景剧、相声等形式丰富的艺术形式诠释着对党的赞颂、对生活的热爱、对美的理解。比赛在舞蹈《画卷》动感的节奏中拉开帷幕,歌曲《如今的我们》展示了新时代青年的青春风采;情景剧《五四运动》演绎了中国共青团在党的指引下,披荆斩棘,奋勇前进的先进事迹;舞蹈《版纳印象》展现傣族独有的婀娜风情;幼儿舞蹈《小鸡出没》把童年时代的欢声笑语演绎的淋漓尽致。精彩的表演赢得现场观众阵阵掌声,呈现出当代中学生热爱艺术,追求真善美的精神风貌。本次大赛名次如下:

  百花齐放,尽显青春本色。此次校园之星才艺大赛为我校学生搭建了展现自我的平台,充分发挥了文化艺术活动的感染力和影响力,进一步培养了他们在艺术方面的兴趣,营造了和谐向上的校园文化氛围。
相关文章
地址:江西省新余市城北北湖西路469号  |  电话:0790-6344241  |  备案号:赣ICP备12001096号  | 赣公网安备 36050202000504号 | 版权所有·侵权必究