在线咨询
|
职工诉求
|
加入收藏
网站首页
学校概况
学校简介
领导分工
机构设置
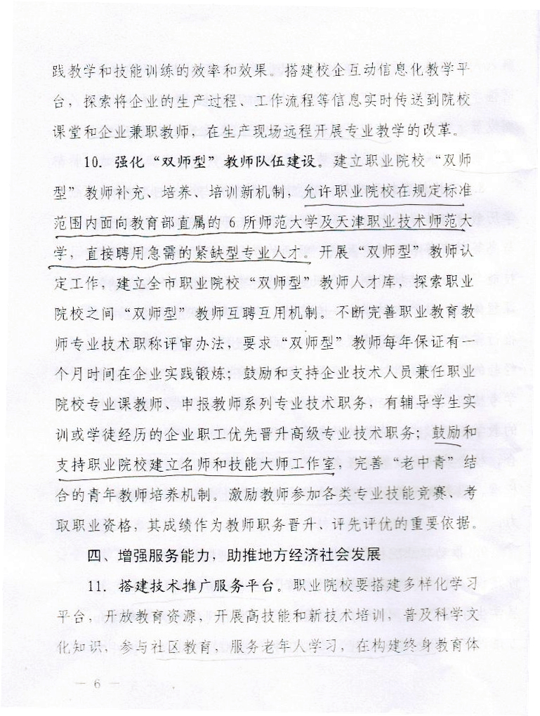
专业设置
校园风光
名师风采
学校荣誉
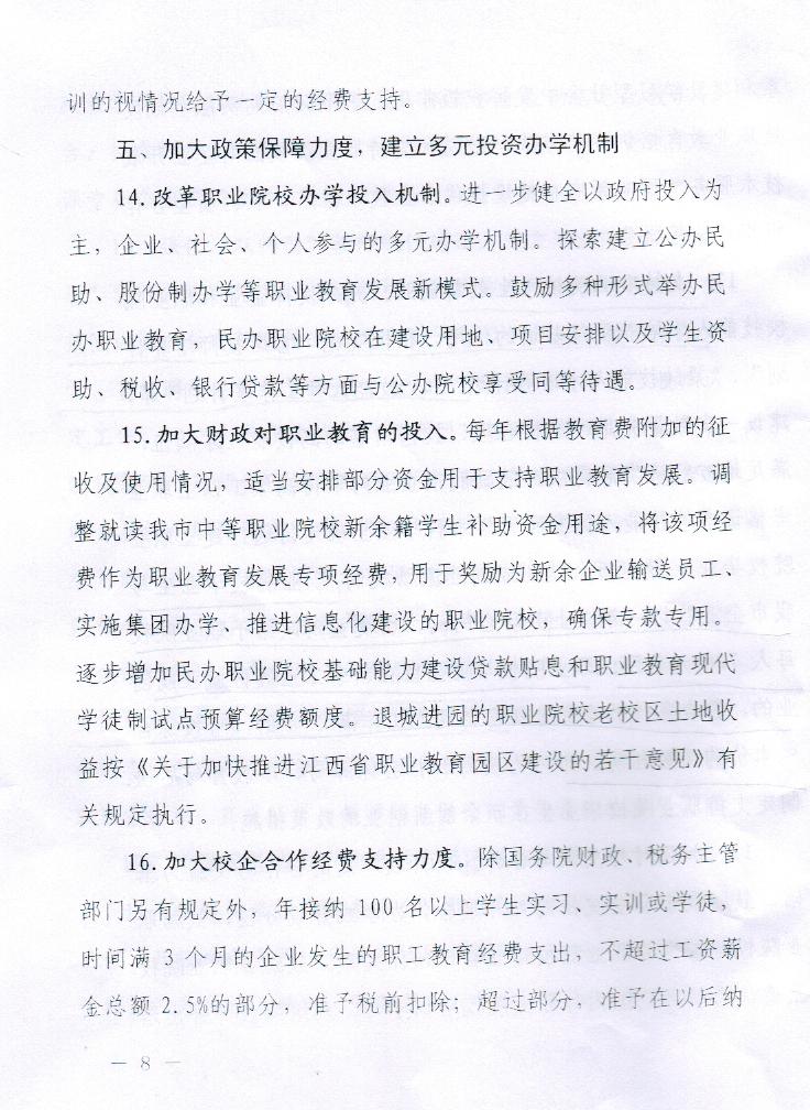
新闻资讯
公示公告
校园新闻
图片新闻
教学实训
晒课表
校园文化
招生就业
招生资讯
实习就业
招生简章
成人及网络教育
党建工作
教学成果
搜索
新余技师学院
公示公告
校园新闻
图片新闻
联系我们
电话:0790-6344241
邮箱:xyzjzxxzxx@126.com
地址:江西省新余市城北北湖西路469号
关注我们
公示公告
当前位置:
主页
>
新闻资讯
>
公示公告
>
新余市人民政府办公室关于印发加快建设适应新余经济社会发展的现代职业教育体系的意见的通知
时间:2013-09-02 来源:党政办 作者: 点击: 次
相关文章
2025-12-31
◇ 关于2026年江西省教学成果奖拟推荐成果的公示
2025-12-30
◇ 新余市职业教育中心体育、美育课表公示
2025-12-29
◇ 新余市职业教育中心中等职业教育年度质量报告(2025年)
2025-08-19
◇ 新余市职业教育中心2025年秋季开学通知
2025-02-17
◇ 新余市2025年最新学生资助政策在这里,详情戳→
2025-02-16
◇ 关于学校领导班子成员分工调整的通知
2025-02-14
◇ 新余市职业教育中心(新余技师学院) 2025年春季公开招聘(非编制)体育场馆管理员、图书馆
2025-01-03
◇ 2024.12.28-29职业技能等级考试成绩公示
2024-12-30
◇ 新余市职业教育中心(新余技师学院) 2025年元旦假期致家长的一封信
2024-12-18
◇ 关于2024年新余市“新时代好少年”拟推荐人选的公示
2024-11-14
◇ 2024.10.30-31技能等级考试成绩公示
2024-09-27
◇ 2024年中等职业教育国家奖学金推荐学生名单公示
2024-09-23
◇ 关于取消刘会贞等考生保育员职业技能等级 考试成绩的公告
2024-08-26
◇ 2024.08.17-18技能等级认定成绩公示
2024-07-29
◇ 2024.07.20-21技能等级考试成绩公示
2024-07-09
◇ 新余技师学院关于对彭连等88人职业技能等级认定成绩的公示
地址:江西省新余市城北北湖西路469号 | 电话:0790-6344241 | 备案号:
赣ICP备12001096号
|
赣公网安备 36050202000504号
| 版权所有·侵权必究